【Blender学習 Day21】3D間取り図のモデリング

August 21, 2021

Blender学習21日目。

今回は、3D BibiさんのYoutubeチャンネルでチュートリアルをこなす。

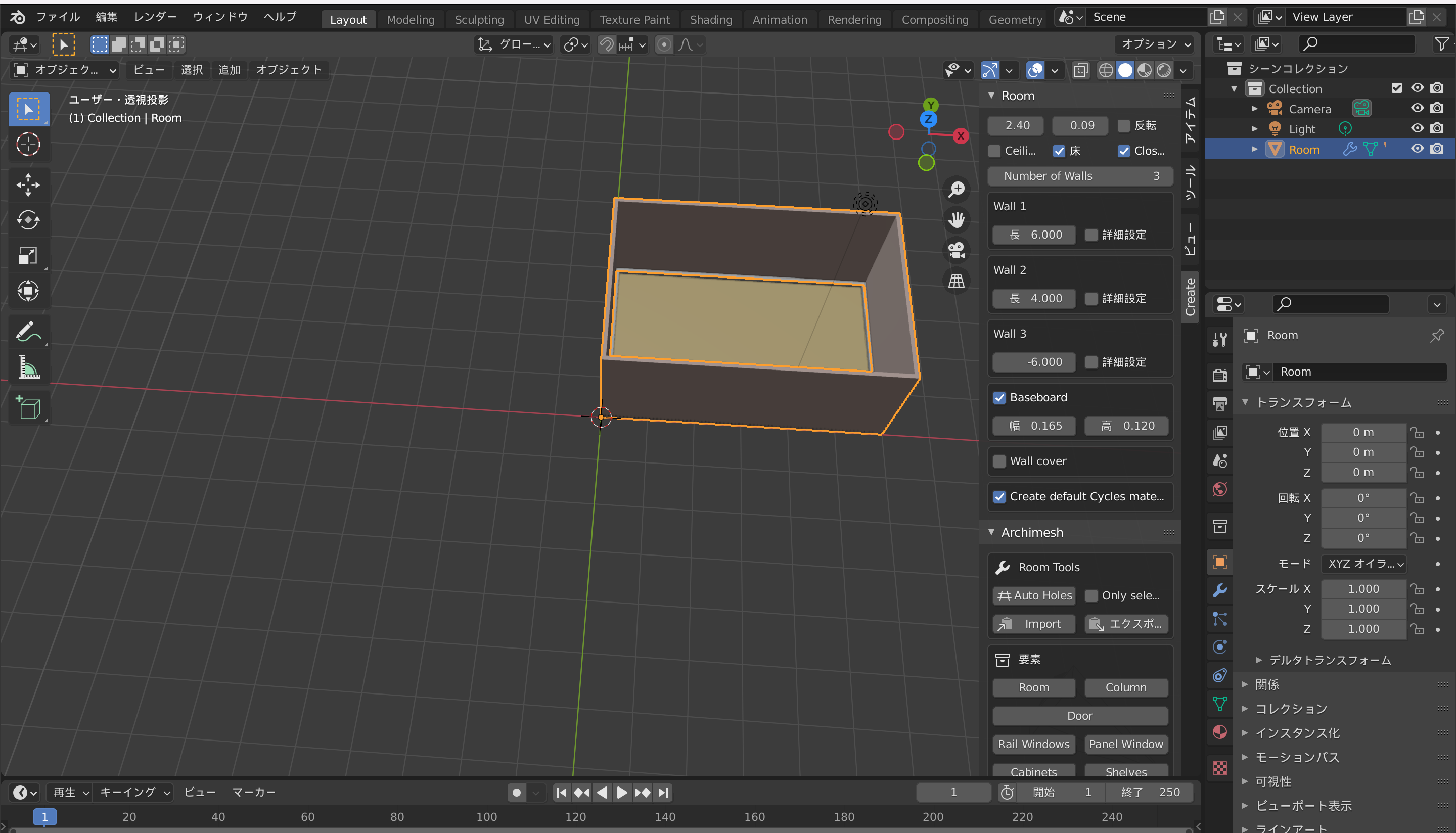
今回は3D間取り図のモデリングをした。

参考動画

今回のアウトプット

簡単に部屋の作成ができた。

【学んだこと】

Archimeshによる3D間取り図の作成

Tags