【Blender学習 Day5】本のモデリング。プロポーショナル編集など

August 5, 2021

Blender学習5日目。

前回に引き続き、3D BibiさんのYoutubeチャンネルでチュートリアルをこなす。

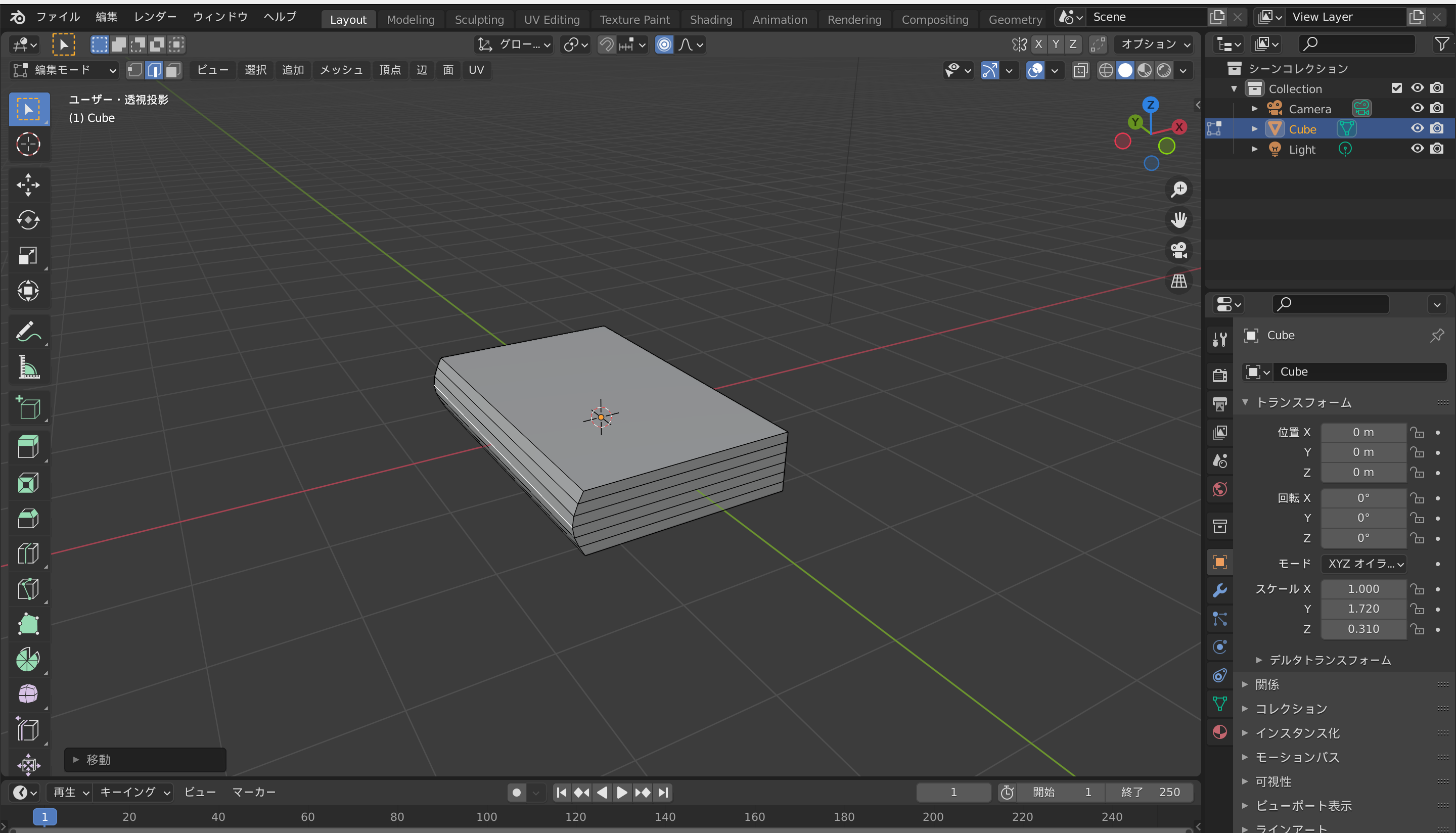
今回は本の作成した。

参考動画

今回のアウトプット。マテリアルの設定やオブジェクトの回転移動などの復習になった。ライトの調整をいい感じにするのが難しい。

【学んだこと】

  • プロポーショナル編集
  • 編集モードでの面の差し込み。押し込み

辺の編集でOキーでプロポーショナル編集で他の辺もついてきてくれる。これで本の丸み部分を表現できる。

Tags